175亿!25个!2023年照明生产基地建设情况及规划分析

2024-01-24 09:40:29

刚刚过去的2023年,随着后疫情时代的到来,全国经济大环境的复苏,多家照明企业纷纷推进其生产基地建设,以满足照明行业发展新时期中的市场需求。


据中照网不完全统计,2023年全年,全国约有25个照明企业生产基地项目建设迎来最新进展。25个生产基地项目分属25家照明企业,合计投资总金额超过175亿元。其中,15个企业生产基地透露了产值数据,合计年产值金额超过165亿元。


图片
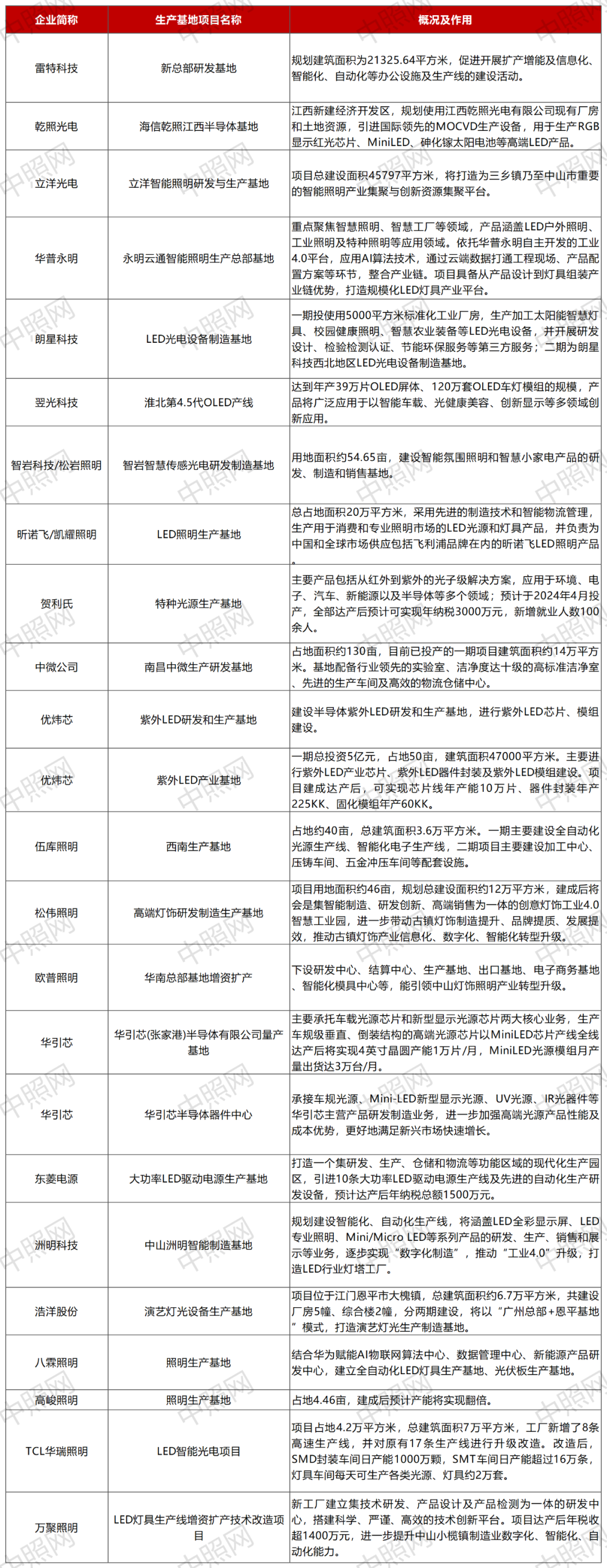
25个照企生产基地建设情况列表
图片


图片
点击可查看大图


下面,中照网对25个照明生产基地项目及其所属企业的业态特点作简略解读与分析,让全国照明业界更直观地了解到过去一年行业发展现状与势头。




超10亿元项目不足3成

欧普、昕诺飞项目受瞩目


25个2023年迎来建设新进展的照明生产基地项目中,已完成建设并投入使用的只有11个,占比不足总数的5成;投资金额超10亿元的项目更是仅有7个,占比更是只有28%左右。可见,在照明行业发展大环境还没有恢复预期的大背景下,照明企业在推进项目建设中持谨慎态度。


从项目所属企事业单位看,投资金额超10亿元的生产基地项目分属欧普照明、昕诺飞、凯耀照明、洲明科技、翌光科技、乾照光电、中微公司、优炜芯8家企业。其中,欧普照明华南总部基地增资扩产项目投资金额最大,达30亿元,但目前所属状态仅为“已签约”,尚未进入建设阶段。


从项目影响力上看,昕诺飞与其控股公司凯耀照明联合建设的全球最大LED照明生产基地最受瞩目。该项目位于江西省九江市,投资金额达28亿元,已于2023年8月落成投产。凭借192条生产线的高效运转以及先进的制造技术和智能物流管理,该生产基地有助于增强昕诺飞在中国市场的制造和创新影响力,更好地支持中国实现可持续发展目标。


从投资金额超10亿元项目所属企业类型看,昕诺飞为国际知名企业,欧普照明、洲明科技、乾照光电、中微公司为上市企业,翌光科技、优炜芯也为科创型企业,可见,品牌影响力、资本实力、技术实力是照明企业在生产项目建设中的三大关键因素。




中山为项目建设热地

多个照企产线跨越城市界限


2023年全国迎来新进展的25个照明生产基地项目中,位于广东的项目达12个,且全部位于珠三角和粤港澳大湾区城市,为项目所在省份之最。其中,位于中山的照明生产基地项目达9个,也为项目最多的城市。


由此可见,拥有“灯都”古镇的中山及其所在粤港澳大湾区城市凭借着浓厚的照明产业发展氛围,成为了照明企业产线落户的“最佳选择地”。


从25个照明生产基地项目与照明企业所在城市的对比来看,17个项目跨越了所属企业城市的行政边界,约占总数的68%;其中,跨越省级边界的项目达11个。可见,照明企业通过跨区域转移生产线,一方面能快速响应热点市场终端客户的产品需求与售后服务诉求,另一方面则是以点带面,以产带销,进一步拓展其生产基地所在区域的市场推广面。


可从25个照明生产基地项目的区域分布来看,位于西南地区与西北地区的项目仅各1个,与华南地区、华东地区的等国内东部地区的密集分布形成鲜明对比。如何让产线落户西部,成为了国内照明企业一个极具市场挑战性的战略考验。




项目折射行业热态

产线数字化元素尽显


从2023年全国迎来新进展的25个照明生产基地项目所打造的产品类型来看,朗星科技LED光电设备制造基地的太阳能路灯与教育照明灯具、翌光科技淮北第4.5代OLED产线的OLED车灯模组、优炜芯紫外LED产业基地的紫外LED芯片及器件、浩洋股份演艺灯光设备生产基地的舞台灯具及其配套产品等均顺应了新能源照明、健康照明、汽车照明、紫外光消杀、舞台灯光与文旅照明等发展热势,助力该类生产基地所属企业实现丰厚的市场创收。


图片
25个照企生产基地建设内容
图片

图片

点击可查看大图


值得照明业界重点关注的是,智能化的产品、数字化的设备让多个照明生产基地所属企业走上了5G时代发展的快车道。


25个照明生产基地项目中,无论是立洋光电、朗星科技、翌光科技、智岩科技、松岩照明、坚朗照明等企业所属项目智能化的产品,还是雷特科技、华普永明、伍库照明、松伟照明、洲明科技、八霖照明等企业所属项目数字化的生产线,都展现着当前全国照明企业的智慧科技新时代发展特色。


更值得期待的是,25个照明生产基地项目中,雷特科技、立洋光电、智岩科技、松岩照明、中微公司、松伟照明等企业所属项目均具备研产一体化功能,能为全国照明企业生产基地的转型升级提供了可借鉴的大方向。


展望已经到来的2024年,又将有新的一批照明生产基地项目会传来新的进展。在照明企业的扩产热潮中,全国照明行业必将再展新的发展风貌,赋能社会民生更高品质的建设。


文章相关资源下载

评论列表 共有 0 条评论

暂无评论

最新更新

  • 人人都在骂,人人都在吃?拼好饭,兜底“穷鬼打工人”!

  • 在海底捞面前,日料还是太弱了

  • 夜游市场低迷中破局,上海光影节做对了什么?

  • 你家的灯,可能正在影响你的睡眠和情绪!国家新标准重磅出击

  • 【今日快讯】钟睒睒第四次成为中国首富;00后用打印机造出250多万假币;英伟达将向诺基亚10亿美元股权投资

  • 吵了这么多年的茶位费,终于要被立法整治了?

意见反馈 返回
顶部