“油电同智”能拯救燃油车吗?

2026-04-17 16:30:32

新能源汽车将成为未来主角,这已是汽车行业共识。但燃油车显然不打算就此退场,将所有舞台拱手相让。

在即将到来的北京国际车展上,我们有望看到全新奥迪A6L、奔驰S级中期改款和上汽大众Pro家族2026款等重磅车型。这些燃油车均搭载了高阶智能辅助驾驶系统,以期实现不逊于新能源汽车的智能化表现。

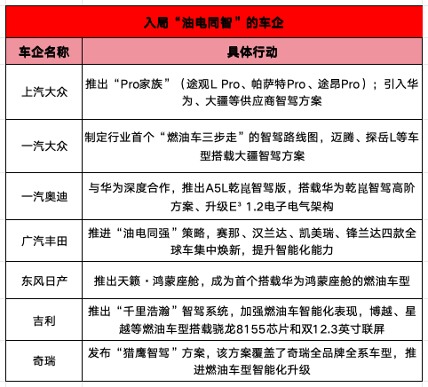
在业内,人们将这种打法称为“油电同智”。该战略最早由上汽大众在2024年提出,并迅速引发了其他头部车企和供应商的跟进,成为了燃油车转型的重要方向。

图片

“油电同智”大潮涌动两年后,这一战略是否为燃油车带来了曙光?除了在国内与新能源车争夺份额,这套打法还能在哪里兑现更高的战略价值?本期《车圈脉动》vol.35,为您解析一番。

图片

图片图片没止住血的绷带图片

从销量数据来看,“油电同智”未能帮燃油车止住血,实现销量回暖。

由于春节假期和大盘增速放缓等原因、今年一季度被视为乘用车市场的销量低点。据中汽协近日发布的数据,在此期间,国内传统燃料乘用车销量为219.2万辆,同比下滑20.5%。

从降幅上来看,燃油车的表现优于国内乘用车大盘(同比下滑23.4%)。不过,这更多是得益于降价的功劳,乘联会秘书长崔东树统计,一季度燃油车均价为17.8万元,较去年同期下降了4000元。

把时间拉长来看,在2024年,燃油车销量为1398.9万辆,同比下滑17.3%;到了第二年,“油电同智”车型数量约有30款,是2024年的3倍有余,但销量仍同比下滑4%(1342.7万辆),市场占比首次跌破50%大关,仅有49.2%。

那些积极投身“油电同智”的车企,也并未尝到足够的甜头。

以上汽大众为例。这家成立了四十多年的合资品牌,在2024年成为业内最早打出“油电同智”旗帜的车企,并在同年推出了以“超聪明油车”为卖点车型的途观L Pro来打头阵。如今,这一战略已经被完善为“油电同进、油电同智”。

该战略的确帮助上汽大众赢得了一些局部胜利。比如以IQ. Pilot增强驾驶辅助2.0为重要卖点的Pro家族。在2025年斩获了12.2万辆的销量,是前一年的3.2倍。公司高管在接受采访时表示,在Pro家族的加持下,上汽大众全年的销量继续稳定在“百万俱乐部”。

可是从整体走势来看,“油电同智”并未明显拉升上汽大众的销量曲线,甚至不能算延缓了下行趋势。

图片

数据来源:上汽大众官网、乘联会

上汽大众并非孤例,布局“油电同智”一汽大众、东风日产和一汽奥迪,均在去年出现了销量同比下滑的情况。

图片图片以己之短,攻彼之长图片

燃油车追求“油电同智”的ROI并不高,因为这是在用更高成本去追一个本就跑得更快的对手。

早在“油电同智”刚兴起的2024年,岚图汽车董事长、总经理兼CEO卢放曾表示“传统燃油车做不了智能车”,因为燃油车存在系统反应时间长、冗余不足等先天性短板。

要弥补这种先天的不足,就需要对机械机构、平台架构、电压限制等多个模块进行调整,而每一步调整,都需要投入更多的钱。

比如多数燃油车所搭载的12V铅酸电瓶,难以为智驾硬件(如激光雷达、高算力芯片)持续供电,升级为48V系统则可以在一定程度上解决此问题。不过这需要对线束、电机等零部件进行全面改造。有媒体测算,这项升级会导致单车成本增加8000~12000元。

同时,燃油车若想实现高阶智驾,需要调整整车的布置安装,利用空调制冷剂构建额外冷却回路。吴永桥测算,这会增加200~300元的成本。

以上只是所有难题的冰山一角,燃油车想要实现“同智”,还需要解决电子电气架构的分布式ECU设计难以支撑传感器融合与毫秒级决策、通信速率难以支持高功耗的智驾芯片、传感器等硬件设备的集成和调试等问题。

但如此复杂的工程和高昂的投入,却难以转化为相应的回报。

在过去两年里,“油电同智”尚未让燃油车的整体智能化水平追赶上新能源汽车,甚至在某些方面,双方的差距还拉大了。

这是因为在燃油车进行智能化补课的同时,新能源汽车也并未停止在该领域的探索。而受益于较少的零部件、简洁的设计和充足的车内电力,新能源汽车智能化的进步可谓突飞猛进。

以智驾为例,在三年前,NOA(领航辅助驾驶功能)还只是高价车型的专属配置。据高工智能汽车研究院数据,2023年上半年,30万元以上车型交付占大盘整体比例不到20%,但对应NOA交付新车占比(占全部NOA交付量)超过85%。

此后,智驾技术相继经历了城市NOA开城和端到端大模型量产上车等大潮。如今,高阶智能辅助驾驶甚至已经被下放至10万元以下级别车型。3月底,零跑A10上市,售价6.58万元至8.68万元,该车型搭载了27个感知硬件,并配备了高通8650辅助驾驶芯片,已经具备了“车位到车位”全场景领航辅助驾驶这种高阶能力。

而燃油车补课的步伐,显然没有跟上新能源车进步的速度。在2025年上市的新能源汽车中,有79.8%的新车型标配智能驾驶辅助系统,这一数值领先同期上市的燃油车个百分点,差值比2023年更大。

图片

在智驾系统新车标配率方面,燃油车在2025年的表现甚至不及2023年的新能源汽车;数据来源:汽车之家

图片图片“油电同智”的生存空间在哪里?图片

那么,“油电同智”会在新能源的攻势下走入历史吗?

至少在可预见的未来,并非如此。

首先,在电池技术陷入瓶颈期的当下,燃油车仍未具备一定程度的不可替代性。

在城市通勤等短途场景,新能源汽车凭借其低廉的使用成本和顺畅的驾驶体验已经能满足绝大多数用户的需求。可是在长途、越野、极寒等场景,具备更强补能便利性和续航稳定性的燃油车,仍然有着难以替代的优势。

在此背景下,“油电同智”在国内作为一种提升燃油车智能化的“补丁”,仍有其价值。

不过,若能将视角从卷生卷死的国内市场抽离,便会发现,“油电同智”完全可以成为国内车企进攻海外的一柄利刃。

当下,全球汽车市场的电动化和智能化进程远比想象中参差。在欧美,市场的天平正有着往燃油车倾斜的趋势,欧盟在去年底撤回了2035年全面禁售燃油车的提案,美国福特也收缩了电动化战略;而在非洲等欠发达地区,甚至充电桩都还是稀缺品。

这种“发达市场回撤、欠发达市场仍是空白”的现实,恰恰为“油电同智”打开了更大的战略窗口:在全球充电网络完善之前,让中国车企的智能化技术通过燃油车打开每一个市场的大门。

同时,这个市场也足够广阔。2025年,全球汽车销量达到了9647万辆,其中燃油车占70%。

图片

数据来源:乘联会秘书长崔东树

而得益于先发优势和“油电同智”的投入,国内的燃油车比国外缺乏高阶智能化能力的竞品有着明显的优势。

目前,已经有车企借助“油电同智”的成果,在海外取得了不俗的进展。去年3月,奇瑞发布"猎鹰智驾"方案,该方案覆盖了奇瑞全品牌全系车型,涵盖燃油、混动、增程、纯电全动力形式。

这一定程度上帮助奇瑞取得了不错的出海成绩。2025年,奇瑞出口汽车134.4 万辆,同比增长17.4%,位居中国品牌乘用车出口第一 

从这个角度看,“油电同智”救不了国内市场的燃油车份额,但可能通过帮助中国车企海外拓疆,实现拯救燃油车的使命。


文章相关资源下载

评论列表 共有 0 条评论

暂无评论

最新更新

  • 办公照明2.0:不只是调光,更是调“场”

  • 灯映古街,龙舞西河|第272届元通春台会,用灯光唤醒百年非遗

  • 光污染首次纳入国家法典,碳约束上升为法律!

  • 【今日快讯】全季大连某酒店账号公开多名客人特殊订单备注;金立手机创始人被曝在印尼卖家具

  • 许家印受审认罪!盘点他亲自设计的神奇项目

  • 从“亮”到“懂你”:家庭智慧照明如何构建全屋光生态?

意见反馈 返回
顶部