2025年中国AI家电行业发展白皮书

2025-03-20 08:43:54

在人工智能技术迅猛发展的浪潮中,AI大模型不断推陈出新,成为各行业变革的强大引擎。特别是DeepSeek的震撼发布,以“低成本+高性能+开源”优势,打破了算力霸权,加速了AI普惠进程。其强大的推理能力和高效的学习算法,在市场上掀起一波 “智能焕新热”。众多家电企业敏锐捕捉到这一机遇,纷纷接入DeepSeek,将其技术深度融入产品研发与升级,成功带动AI家电行业进入 “主动感知 + 预判服务” 的新纪元,开启智慧生活从概念到刚需的质变进程。

图片

AI家电智能化演进分为三个阶段,

目前正处于第二阶段,

即 “看得见”阶段

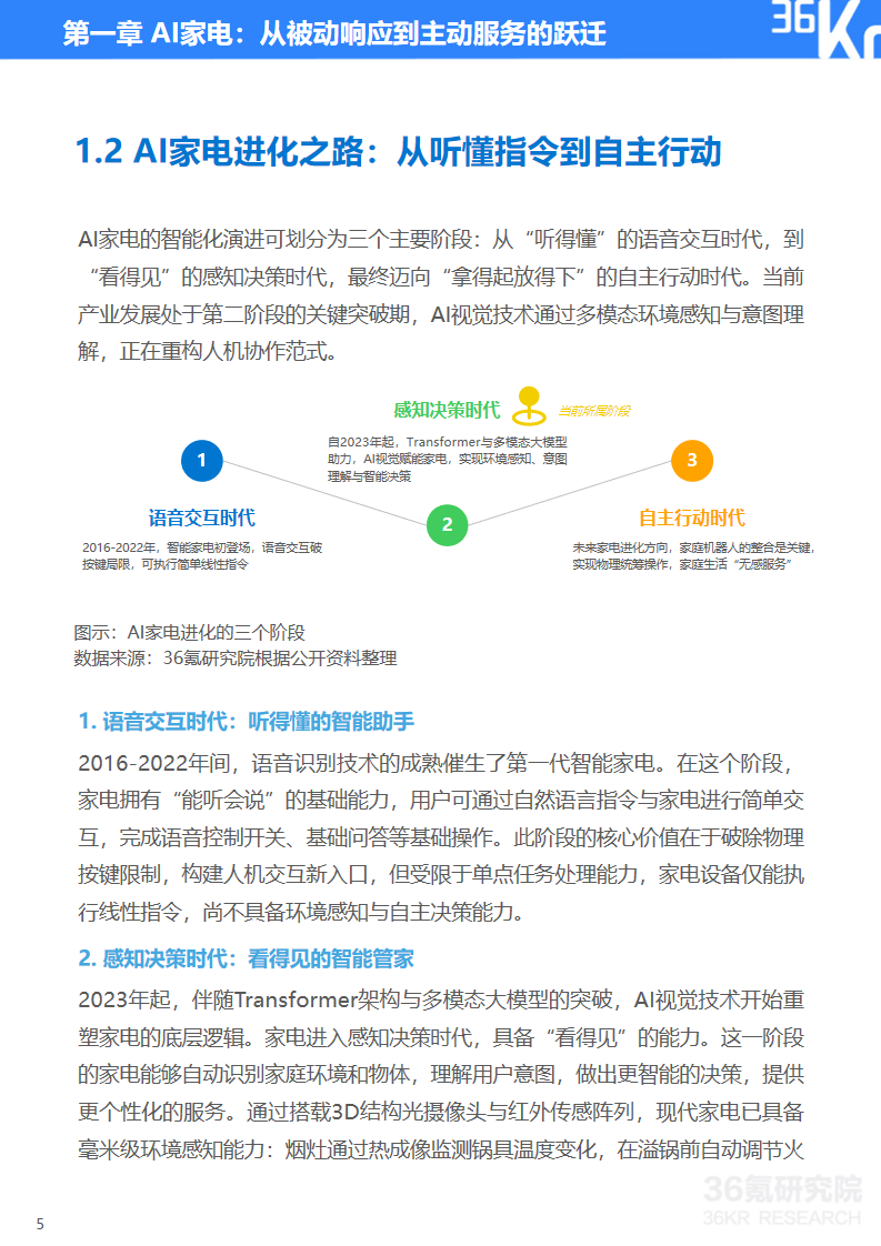
AI家电的智能化演进可划分为三个主要阶段:从“听得懂”的语音交互时代,到“看得见”的感知决策时代,最终迈向“拿得起放得下”的自主行动时代。在2016—2022年的语音交互时代,语音识别技术催生出第一代智能家电,它们虽能通过自然语言指令实现简单交互,破除物理按键限制,但仅能执行线性指令,缺乏环境感知与自主决策能力。2023年起进入感知决策时代,Transformer架构与多模态大模型的突破让AI视觉技术重塑家电底层逻辑,家电具备 “看得见” 的能力,能自动识别环境和物体、理解用户意图并提供个性化服务,实现从 “执行工具” 到 “智能管家” 的转变。未来的自主行动时代,家电将具备全局性统筹与操作能力,能与家庭环境深度互动,实现物品自动化取放操作,家庭机器人的整合将成为重要方向。当前产业发展处于第二阶段的关键突破期,AI视觉技术通过多模态环境感知与意图理解,正在重构人机协作范式。

图片

图片

在“看得见”阶段,

AI家电正在历经“三重革命”

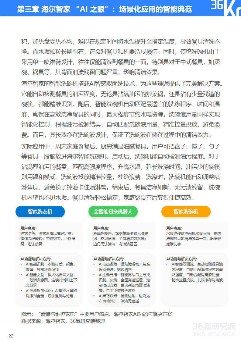
在 “看得见” 的感知决策时代,AI家电主要在用户体验、技术重构、场景进化三个方面发生显著变化。用户体验方面,通过空间感知升维、时间感知升维以及情感维度延伸,让用户从以往的 “操作家电” 转向 “需求被满足”;技术升级方面,AI家电打破单一技术局限,通过多模态感知、云边端协同计算、小样本学习和自适应优化等多种技术融合,实现更高阶的自主决策;场景进化方面,通过AI技术驱动设备间的数据智能互通与场景化深度协同,使家电从单机孤立运作迈向互联融合的智慧场景生态。海尔就是其中的典型代表,通过旗下智慧家庭场景品牌“三翼鸟”发布了“1+3+5+N”全屋智慧全场景解决方案,涵盖智家大脑、全屋专业系统解决方案、智慧空间解决方案以及多个场景化体验。在各个场景中,家电设备不再各自为政,而是互联互通、协同工作。

图片

图片

海尔智家作为大型家电龙头品牌,
“AI之眼”赋能家电开启智慧家庭主动服务时代

海尔智家以 “AI 之眼” 为技术底座,将人工智能深度融入家电产品研发与场景设计,实现家电功能创新,成为智慧家庭新典范。其核心价值在于通过技术隐形化与服务显性化,让AI真正成为提升生活品质的“无形之手”。具体体现在:一是借助视觉感知赋予家电 “主动观察力”,使冰箱、烟灶、洗衣机等能识别环境和用户需求,实现从被动到主动预警的转变;二是基于大数据和深度学习实现自主决策,让家电自主优化运行逻辑,如智能热水器为家庭成员量身定制“零冷水”模式、扫拖机器人智能调整路径、烤箱自动匹配烹饪参数,提升生活效率;三是通过 “智家大脑” 实现全场景协同,串联食材管理、烹饪、清洁等多个场景,让各设备无缝协作,使智能服务融入生活的方方面面。

图片

图片

未来AI家电将实现

全场景自主协同与泛在智能

随着物联网、人工智能等技术的深度融合,未来AI家电将突破物理形态限制,构建起一个高度协同的智能生态系统,实现全场景的无缝衔接与泛在智能,重塑人们的生活方式。在家庭内部,完成家电设备群的自主组织与重构,基于数字孪生技术构建家庭空间四维模型(x/y/z坐标+时间轴),实现场景化智能服务。在家庭外部,AI家电将与智慧城市系统等实现互联互通,实现泛在生态智能。

图片

本报告重点研究问题如下:

  • AI大模型如何推动AI家电行业发展?
  • AI家电智能化演进分为哪几个阶段?每个阶段的特点是什么?当前阶段的关键技术突破和应用成果有哪些?
  • AI家电在用户体验方面发生了哪些显著变化?这些变化如何影响用户生活?
  • AI家电从被动相应进化为主动服务,背后隐藏着哪些技术密码?
  • AI家电产品在食材烹饪、清洁维护、环境管理等不同功能和场景下,如何解决用户痛点并实现智能服务?
  • AI家电市场目前的发展规模和增长态势如何,未来有哪些发展趋势?
  • AI家电要进化成 “全能伙伴”,未来还有哪些值得期待的新功能?


专注于一二级市场及新经济领域的研究与咨询234篇原创内容公众号

图片

图片
图片
图片
图片
图片
图片
图片
图片
图片
图片
图片
图片
图片
图片
图片
图片
图片
图片
图片
图片
图片
图片
图片
图片
图片
图片
图片
图片
图片
图片
图片
图片

文章相关资源下载

评论列表 共有 0 条评论

暂无评论

最新更新

  • 拼多多上的“家书”,为何无一字却胜过千言万语?

  • 广东老板靠「山寨」饮料起家,一年狂揽百亿

  • 【今日快讯】张雪峰复播称“文科大有可为”;多省份去年人口出生率数据公布;深圳通报郑智化登机调查情况

  • 【涨知识】雷士照明人要掌握的照明知识之“照度”

  • 工信部通报!这20款智能终端存在侵害用户权益行为

  • 假设中国不出口照明产品,这个世界将会怎样?DeepSeeK,这样回答!

意见反馈 返回
顶部