2025—2031年低空照明行业市场调研及发展趋势预测报告
2025-05-16 14:34:06
导语: 低空照明作为保障低空飞行安全的关键领域,伴随低空经济的迅猛崛起而快速发展。其产品广泛应用于通用机场、低空飞行器等领域,从早期基础照明向智能化、集成化照明系统升级。2021-2023年,低空照明行业市场规模从592亿元增长至754.75亿元,年复合增长率达12.91%;2024年突破千亿元大关,预计2028年,规模将激增至5472.55亿元,年复合增长率高达53.48%,展现出巨大的发展潜力。
1、低空照明行业概况
低空照明作为保障低空飞行安全的关键领域,伴随低空经济的迅猛崛起而快速发展。其产品广泛应用于通用机场、低空飞行器等领域,从早期基础照明向智能化、集成化照明系统升级。2021-2023年,低空照明行业市场规模从592亿元增长至754.75亿元,年复合增长率达12.91%;2024年突破千亿元大关,预计2028年,规模将激增至5472.55亿元,年复合增长率高达53.48%,展现出巨大的发展潜力。
低空照明行业市场规模

资料来源:普华有策
2、低空照明行业发展驱动因素
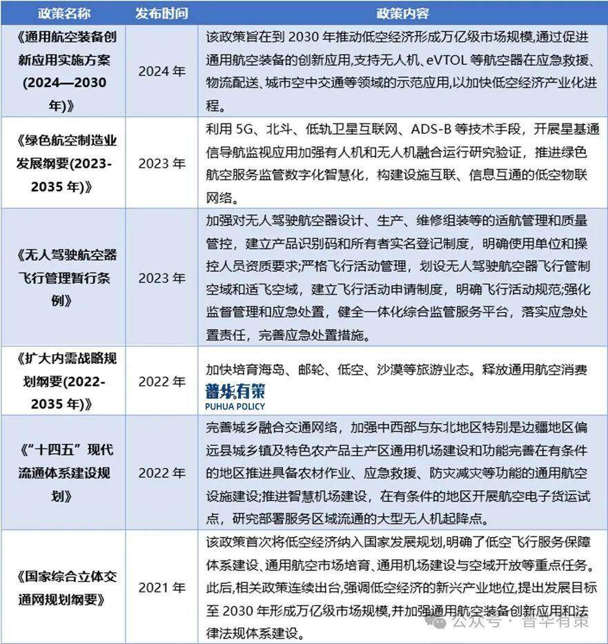
国家政策大力扶持是低空照明行业发展的重要推力。《通用航空装备创新应用实施方案(2024-2030年)》等政策的出台,将低空经济提升到战略高度,明确万亿级市场规模目标,推动通用航空装备创新应用,直接刺激低空照明设备需求增长,为行业发展指明方向、提供保障。同时,5G、物联网、人工智能等技术的飞速发展,促使低空照明技术不断革新。智能照明系统可根据环境变化自动调节灯光参数,智慧灯杆实现低空飞行器与地面实时通信,技术进步提升产品性能,拓展应用场景,加速行业智能化、集成化发展进程。
主要政策

资料来源:普华有策
3、低空照明行业产业链
低空照明行业产业链上游包括LED芯片、外延部件等原材料及零部件供应,目前LED外延部件技术难度大,国际厂商占主导,但中国国产化进程加速。中游是灯具封装环节,国内外众多厂商参与,行业技术壁垒较高,中国低空照明厂商逐步崛起。下游涵盖机场助航照明、无人机导航等多种应用场景,LED灯具二次替换和低空经济发展为市场带来增长机遇。
低空照明行业产业链情况

资料来源:普华有策
4、竞争格局分析
低空照明行业竞争格局呈现明显梯队特征。第一梯队的海外大型厂商和中国专业化大型厂商,凭借技术、品牌和市场优势占据领先地位;第二梯队的中国照明行业大型头部厂商,具有较强的品牌影响力和技术实力;第三梯队的中国中小型厂商,在细分领域寻求发展机会,但整体竞争力相对较弱。
中国低空经济产业链发展不平衡,市场消费潜力未充分激发,无人机消费需求端产值占比低,国产航空器产品存在不足,导致低空照明等细分领域市场参与者较少。与美国等发达国家相比,中国低空基础设施供给不足,通用机场数量少且分布不均衡,低空空域使用效率低,限制了国产低空照明设备的发展。
木林森等中国照明龙头企业进入低空照明行业,凭借LED照明技术优势和专利积累,加速国产化进程。其组建航空照明事业部,专注研发生产相关产品,预计2030年低空照明行业国产化率将大幅提升。全球低空经济发展带动低空照明设备需求增长,中国厂商在LED技术、智能化系统和成本控制方面具有优势,如木林森业务遍布全球,有望在海外市场获得更多份额,提升国际竞争力。
5、低空照明行业未来发展趋势
低空照明行业在政策支持、技术进步和市场需求推动下,正处于快速发展的黄金时期。虽然面临一些挑战,但未来发展前景广阔。随着国产化进程加速和技术创新持续推进,行业将朝着智能化、集成化和绿色化方向不断迈进,在低空经济发展中发挥更加重要的作用,为保障低空飞行安全和推动相关产业发展提供有力支撑。
(1)技术创新推动智能化与集成化发展
随着5G、物联网、人工智能等技术普及,低空照明设备将更加智能化和集成化。智能照明系统可通过传感器实时监测环境变化,自动调整灯光亮度和色温,确保最佳照明效果。例如智慧灯杆,挂载5G基站、搭载多种传感器和感知设备,实现低空飞行器与地面的实时通信和数据传输,为飞行器飞行控制和导航提供准确数据支持。
(2)绿色化成为必然趋势
在国家“双碳”战略、节能减排政策以及绿色经济的推动下,LED灯具在低空照明领域的应用将不断深入。LED灯具具有高效节能、环保低碳的特性,即将迎来二次替换需求高峰。
(3)国产化进程加速,市场竞争力提升
中国低空照明行业国产化进程正在加快,以木林森为代表的国内照明产业龙头企业开始布局低空照明领域。预计2030年,低空照明行业的国产化率将超过80%,中国厂商在全球市场中的竞争力将逐渐提升。
(4)市场规模持续扩张
在国家政策支持、低空经济快速发展以及技术进步等多重因素推动下,低空照明市场规模将保持高速增长态势,预计到2028年达到5472.55亿元。
最新更新
发表评论 取消回复