从家居到户外,LED照明下半场:智能+特种照明崛起,海外替换潮要来了?

2025-08-26 08:24:06



海外地区LED照明渗透率显著低于我国市场,具备更高替换需求



近十年来,我国进一步加大对节能照明工程的推广,以LED照明为代表的节能照明产品在技术进步下得到广泛使用,国内渗透率明显上升,2012年仅为3.3%,截至2021年,渗透率已上升至80%


海外地区相比而言LED照明渗透率较低,略晚于我国LED推广及替换阶段,2021年全球渗透率为66%。在全球节能环保理念贯彻、各国行业政策扶持及智能照明兴起的背景下,海外地区具备更高的替换需求,由于国内市场逐渐趋于饱和,越来越多的中国LED企业开始将目光投向广阔的海外市场,挖掘海外市场需求。


图片

数据来源:Statista,中商产业研究院,高工产研LED研究所




LED户外、工业照明替换进程较晚,近年来我国出口态势良好,迎来市场发展机遇



A、户外、工业照明整体技术难度更高,技术应用较晚


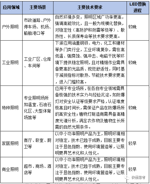
LED照明的出现打破了传统光源的设计方法与思路,成为照明技术发展的新方向,其中家居照明、商业照明等较小功率的产品替换环境适应简易,因此较早迎来大规模升级换代的市场需求,产业成熟度较高。


相较而言,户外、工业照明主要应用于市政道路、工业车间等大型应用场所,功率普遍较大,而家居、商业照明灯具整体功率较低。户外、工业照明散热设计严格,平衡重量体积与散热、光效、稳定性等问题成为业内技术难点,整体而言技术应用和替换进程较晚。


整体而言,细分照明市场差异如下:


图片


BLED技术进步及国际节能减排观念推动下我国LED户外、工业照明出口迎来市场发展机遇


随着LED技术进步及碳中和等理念成为国际共识,LED灯具应用场景逐渐延伸至户外、工业照明等领域,迎来市场发展机遇。根据中国照明电器协会数据显示,2022年度,我国LED大功率灯具(涵盖路灯、工矿灯、泛光灯、植物灯等灯具,覆盖了户外、工业照明等应用领域)出口金额达220.00亿美元,2020年至2022年我国LED大功率灯具复合增长率为12.73%


图片

数据来源:中国照明电器协会


C、智能照明催生更多市场需求


近年来,随着物联网相关技术蓬勃发展,得益于LED的半导体属性,LED照明产品逐渐成为数据化连接过程的载体和界面,为照明产品智能化提供了更多的可能性。LED半导体特性及技术进步为大范围区域提供完整的照明控制解决方案成为了可能,此外,LED作为半导体器件与控制兼容,可调光到光输出的10%,而大多数荧光灯只能达到约全亮度的30%LED智能调光的低阈值为按需照明、控制经济成本及节能提供了重要途径。整体而言,智能化灯具催生出了更多的LED照明市场需求。


D、植物照明、体育照明、防爆照明等为代表的特种照明领域带来新兴市场空间


LED为低发热的冷光源,可近距离照射,光强光谱可调,为现代设施农业植物光照的理想光源,具有良好的应用前景。植物照明通过采用人造光源和智能控制设备,人工创造适宜光环境或弥补自然光照不足,主动调控、优化植物的生长发育。根据TrendForce集邦咨询数据显示,2022年度全球LED植物照明市场规模高达18.5亿美元,增长迅速。


全球范围内各区域及国家对体育产业重视度提升,体育基础设施建设工程不断开展,体育场馆、体育赛事及运动人口呈逐年上升趋势,体育照明也将迎来快速发展。


此外,随着工业化的持续推进和石油、化工、天然气、煤炭等下游领域对安全技术体系的重视,防爆照明刚性需求不断释放;智研咨询数据显示,2021年防爆电器全球市场规模为79亿美元,预计2028年将达到103亿美元,为照明行业带来增量市场空间。


文章相关资源下载

评论列表 共有 0 条评论

暂无评论

最新更新

  • 拼多多上的“家书”,为何无一字却胜过千言万语?

  • 广东老板靠「山寨」饮料起家,一年狂揽百亿

  • 【今日快讯】张雪峰复播称“文科大有可为”;多省份去年人口出生率数据公布;深圳通报郑智化登机调查情况

  • 【涨知识】雷士照明人要掌握的照明知识之“照度”

  • 工信部通报!这20款智能终端存在侵害用户权益行为

  • 假设中国不出口照明产品,这个世界将会怎样?DeepSeeK,这样回答!

意见反馈 返回
顶部