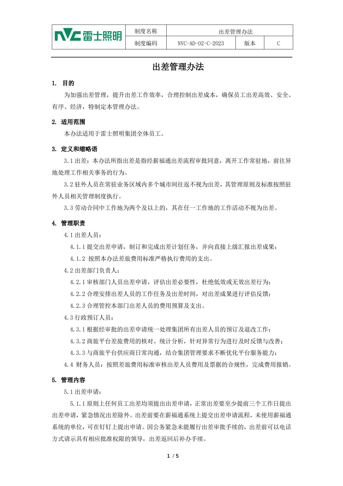
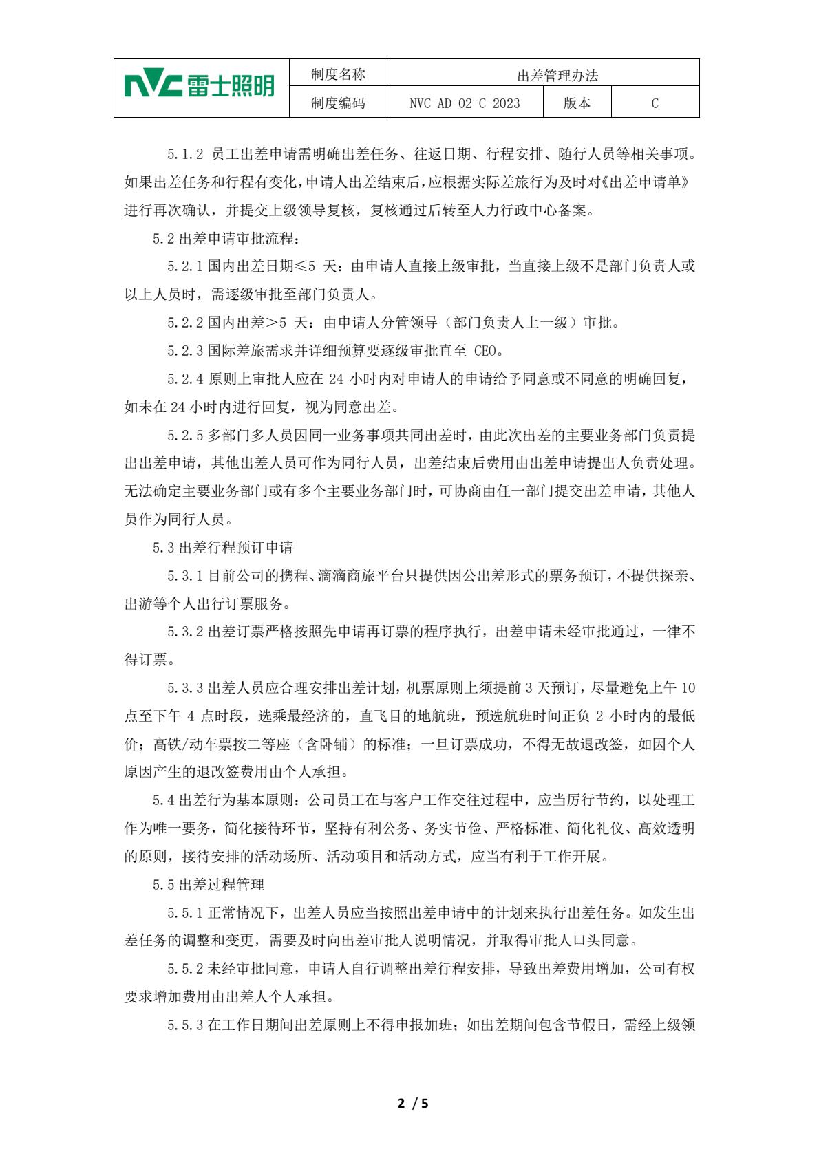
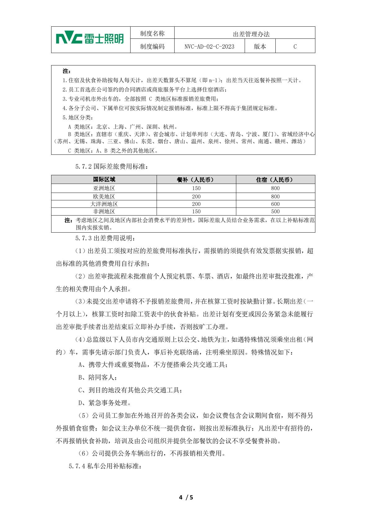
出差管理办法 NVC-AD-02-C-2023 (2023修订)20230425-集团

2024-09-18 17:15:53

192cb08f31cb4193baf9a0f629b9f246(1).jpg192cb08f31cb4193baf9a0f629b9f246(2).jpg192cb08f31cb4193baf9a0f629b9f246(3).jpg192cb08f31cb4193baf9a0f629b9f246(4).jpg192cb08f31cb4193baf9a0f629b9f246(5).jpg192cb08f31cb4193baf9a0f629b9f246(6).jpg192cb08f31cb4193baf9a0f629b9f246(7).jpg

文章相关资源下载

评论列表 共有 1 条评论

蒋祖省 1年前 回复TA

👍👍👍

最新更新

  • 拼多多上的“家书”,为何无一字却胜过千言万语?

  • 广东老板靠「山寨」饮料起家,一年狂揽百亿

  • 【今日快讯】张雪峰复播称“文科大有可为”;多省份去年人口出生率数据公布;深圳通报郑智化登机调查情况

  • 【涨知识】雷士照明人要掌握的照明知识之“照度”

  • 工信部通报!这20款智能终端存在侵害用户权益行为

  • 假设中国不出口照明产品,这个世界将会怎样?DeepSeeK,这样回答!

意见反馈 返回
顶部