多种新型骗局出现!LED照企掀起“打假风暴”

2025-07-16 08:28:16

近期,一些不法分子为谋取私利,在商业活动中肆意妄为,伪装成知名照明企业员工,或是直接冒用公司名义开展违法经营活动,有经销商遭遇货不对板、收到假货等情况,严重扰乱了市场秩序。同时,更有甚者假冒上市企业人员,向求职者发送诈骗邮件,企图骗取个人信息及钱财。

针对这类骗局,兆驰股份、利亚德、洲明科技、士兰微等多家LED相关上市公司相继发布《严正声明》,揭露不法分子冒用公司名义对供应商及供应商实施诈骗的恶劣行径,为广大求职者与供应商敲响了防骗警钟。

未经授权搞虚假对接

经销商、合作伙伴注意了!

从常见且直观的假冒商标、制假售假,到不法分子冒用品牌名义进行招聘诈骗、开展违法经营活动,照明行业“李鬼”骗局正在持续升级,令人防不胜防。

7月2日,兆驰股份发布《声明》,称公司注意到有不法厂商在未经授权的情况下,冒充公司进行生产制造和销售有关芯片的伪劣产品。经反馈,所流通的圆片伪劣产品尺寸为1024mil、0822mil

△兆驰股份、利亚德发布严正声明

6月25日,利亚德同样发布《关于非法冒用我司名义开展经营活动的严正声明》,称发现有未经利亚德授权的人员及未获资质的机构冒充公司员工、经销商及合作伙伴,与客户、项目方进行虚假对接、洽谈合作

△部分LED供应商转发声明

通过在短视频平台检索发现,有LED经销商转发声明公告表示,若有客户收到货物后出现货不对板的情况,可与该经销商联系回收;以及有芯片供应商与所谓“正版合作方”签订合同后发现收到假货的现象,后续导致丢失重要合作客户。由此可见,若不仔细甄别信息,仍存在上当受骗的风险。

正如这类声明公告中强调,若有经销商想寻求合作,应通过目标公司官方授权经销商、合作伙伴名录以及官方渠道查询核实,所有合作需经正规官方合同签署并加盖公章方为有效,请勿轻信非授权主体的口头承诺或非正式文件。

假招聘盯上求职者

冒用企业名义骗信息、收钱

除了冒用企业名义进行“假合作”骗钱利益,更有不法分子盯上入职招聘环节,并以此展开不法行动。

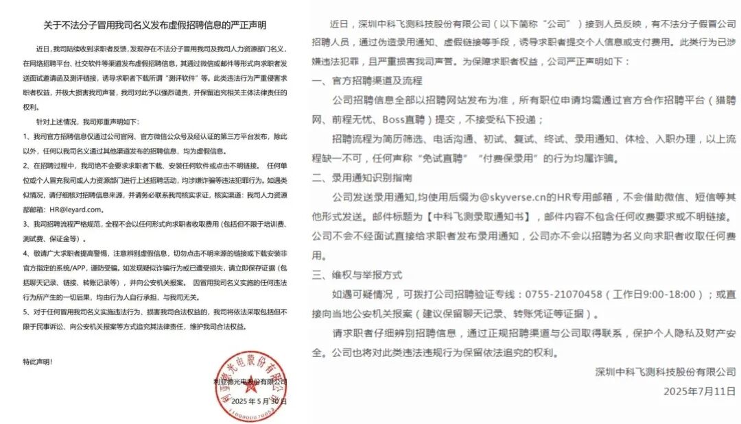
7月11日,深圳中科飞测科技股份有限公司发布公告称,接到人员反映,有不法分子假冒公司招聘人员,通过伪造录用通知、虚假链接等手段,诱导求职者提交个人信息或支付费用。

△近期,中科飞测、利亚德发布严正声明

6月3日,利亚德在其官方微信号发布公告称,近期陆续收到求职者反馈,有不法分子冒用公司及人力资源部门名义,在网络招聘平台、社交软件等渠道发布虚假招聘信息。

从近期部分LED照明企业发布的声明来看,这种冒用品牌方名义进行诈骗的行为并非个案。

4月25日,洲明科技发布《严正声明》,称发现有不法分子冒用公司名义,伪造面试信息并诱导求职人员下载诈骗软件;同日,灿瑞科技指出有不法分子冒充公司或公司合作伙伴人员,冒用公司信息,伪造公司印章,向求职者发送招聘信息或入职邀请,企图实施诈骗。

4月18日,士兰微发布《声明》称,发现有不法分子冒用公司名义发布虚假招聘信息。

图片
△多家LED照明企业发表声明

从这类声明中列举的信息梳理出,不法分子先在各类招聘平台上冒用知名品牌或上市公司的形象与名义,并伪造公章信息,向求职者发送面试邮件,降低求职者的警惕性。并在邮件中附带下载链接,诱导求职者下载所谓的“测评软件”,进而盗取个人信息并实施诈骗。

△部分求职者收到的虚假招聘邮件

笔者以“招聘+公司名称”为关键词在多个公开平台进行检索,发现不少求职者遭遇此类骗局。

据报道,浙江钱塘区曾破获一起针对毕业生的招聘诈骗案件。曾有11名犯罪嫌疑人假借美的集团、汽轮集团、士兰微电子等知名企业的名义,在多家招聘网站上发布招聘信息,向求职者收取2000元-3000元不等的保证金,并编造各种理由诱使被害人放弃应聘。

前后不到两个月时间,就有30多名求职的应届毕业生上当受骗。目前,这11名犯罪嫌疑人已受到法律制裁。

从“被动打假”到“主动出击”

照明行业“打假风暴”持续开启

如今,知名品牌不仅要在各大平台严厉打击假冒商标、制假售假行为,还需时刻警惕不法分子冒充公司人员实施诈骗。不法分子的侵权手段不断升级,不仅进一步损害了品牌方的名誉,更对广大群众的财产安全构成严重威胁。

长远来看,照明行业多次掀起“打假风暴”(相关回顾:对假冒侵权“零容忍”!多家LED照明企业发声!这既是企业捍卫品牌价值的主动出击,更是市场环境倒逼下的行业自救。

面对第三方平台合作风险、山寨店铺侵权乱象以及消费者权益保障漏洞等现象,从大部分企业打假声明中可以看出,照明企业正在“被动打假”转变为“主动出击”。

不论是发布打假声明还是提醒经销商及消费者防范诈骗,企业通过声明“免责条款”与“非官方渠道不售后”的强硬表态,隐性引导经销商及消费者选择官方渠道,以享受品牌背书的服务与保障。

然而,打假从来不是“一纸声明”就能一蹴而就,还需要企业从源头加强渠道管控,更需要经销商及消费者擦亮双眼,避免因贪图便宜而“因小失大”。


文章相关资源下载

评论列表 共有 0 条评论

暂无评论

最新更新

  • 拼多多上的“家书”,为何无一字却胜过千言万语?

  • 广东老板靠「山寨」饮料起家,一年狂揽百亿

  • 【今日快讯】张雪峰复播称“文科大有可为”;多省份去年人口出生率数据公布;深圳通报郑智化登机调查情况

  • 【涨知识】雷士照明人要掌握的照明知识之“照度”

  • 工信部通报!这20款智能终端存在侵害用户权益行为

  • 假设中国不出口照明产品,这个世界将会怎样?DeepSeeK,这样回答!

意见反馈 返回
顶部